2016年职称英语理工类C级阅读理解题目特点及解题技巧
题目特点
阅读理解是职称英语考试的第四大题,共有15道小题,总计45分。本部分共有3篇文章,每篇300——450词,每篇文章对应5道题,要求考生根据文章内容,从每道题所给的4个选项中选出最佳答案。本部分是试卷中分值比重最大的题型。由此可见,想要通过全国专业技术职称英语考试,必须掌握基本阅读技能,努力提高阅读理解能力。
●掌握所读材料的主旨大意;
·了解阐述主旨的事实和细节;
●利用上下文猜测某些词汇和短语的意义;
●既理解个别句子的意义,也理解上下文各句之间的意义关联;
·根据所读材料进行判断和推论;
·领会作者的观点、态度和意图。
根据大纲的考核要求,该部分阅读理解的题型主要包括主旨题、细节题、态度题、词汇题、推断题、判断题等。考生在备考时就必须熟悉相应的考试题型并总结出行之有效的解题方法。尽管职称英语考试允许查阅词典,但鉴于阅读量较大、题目数量较多、题型多样,加之在职考生对英语的熟悉程度远不及在校全职学生,故提高解题的速度和精确度相当重要。
考点分析

从考点分析可以看出:
1.五大阅读理解题型中,考查最多的是细节题,其中包括3道左右依据原文进行对错判断的判断题(true or not true),所以考生在备考时要注意掌握细节类阅读理解题目的解题技巧。
2.五大阅读理解题型中,2010--2013年主旨题、推理题和词汇题都略有涉及,考生在备考时也要注意这几类阅读理解题目的解题技巧。但2014年推理题型有上升趋势,这个信号提示,考生在备考阅读理解时,要加强推理题的强化练习。
3.五大阅读理解题型中,态度题的考查比较少。
技巧点拨
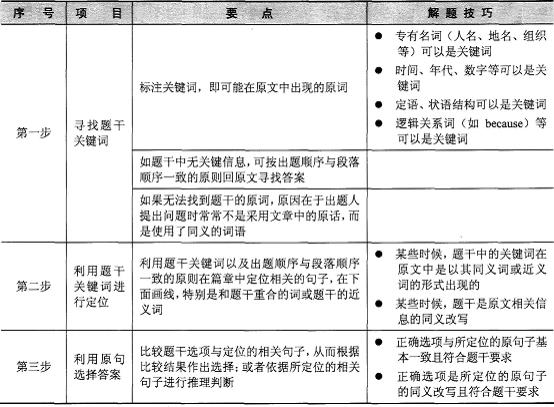
1.阅读题解题流程图

2.定位原句的方法
1)利用题干关键词在原文中定位相关句子
半利用数字信息定位:题于中的时间、价格、比例等数字信息都是很好的定位信息,因为数字在文中十分明显,容易定位。
*利用人名、地名和机构名称定位:人名、地名和机构名称等一般都是以大写字母开头,它们在文中比较突出,容易定位。
*利用生词及专有名词定位:题干中的生词有时是一些专业术语或专门含义的特殊表达,大都也是以大写字母开头,这些一般都是照搬原文信息,有利于定位。
*利用题干中的核心词定位:如果没有上述的明显词汇,就要利用题干中的核心词汇(如动词、名词、形容词、副词等)以及短语来定位。
2)利用选项关键词在原文中定位相关句子
有时候题干中没有关键词,特别是判断类的题目,如Which ofthe following is true/not true?
或者Which of the followin9…except。这类题目利用选项关键词未定位反而更容易,从而迅速地判断出选项的对错与否。
3)利用题目顺序与段落顺序一致的原则定位
阅读理解的出题顺序和原文的顺序基本一致,即第一题的答案应在文章的前部,第二题的答案应在第一题的答案之后。换句话讲,靠前的题在靠文章前面的段落寻找答案。这个规律有助于考生确定题干所对应的句子在文中的位置。
注意事项
1.阅读测试的四个认识
·对单词的认识。单词是构成篇章的基础,考生必须先解决“识字”问题,积累相当的词汇量,打好基础,才能正确理解文章内容;
·对句子的认识。句子是地基和大厦之间的桥梁,只有正确理解句子的含义、理解句与句之间的关系,才能把握重点信息,从而不与作者的观点发生理解上的偏差;
·对篇章的认识。职称英语考试阅读部分强调对文章语篇层次的理解,要求考生不仅要定位文章的主要信息,而且要不局限于对单词和句子的字面意思的理解,还要对上下文的中心词以及段落话题有正确的理解。只有理解这些宏观信息,才能把握文章的整体行文思路,忽略无效信息。职称英语考试不乏推理题和主旨题之类的宏观题型。这些题的正确答案都跟文章的中心和段落的话题有直接或间接的关系,因此找准中心词会使应试事半功倍。中心词得以确立后,剩下的细节和事例起的只是支持作用;
·对应试的认识。不要盲目做题,一味追求习题量。要学会总结和反思,对失误的原因细心分析,留意自己常常出错的题型,确定自己捕捉信息能力方面的欠缺,留意那些具有普遍性的问题,发现和把握规律,做到举一反三。
2.阅读测试的两大禁忌
为了能攻克阅读测试这一分值比重较大的题型,考生在真正进入强化练习之前应该先了解做题时要避免的问题:
·要避免主次不分,通篇全读。职称英语考试阅读测试中一篇文章大都在400词左右,而答题时间有限,如果通篇全读,就会忽略主要信息,导致做题时间不够,且答题准确度不高;●避免用自己的背景知识答题。有的考生(尤其是理工科)认为自己在某一领域里是专家,做题时不自觉地从自己的角度审视问题,抛开原文,殊不知作者的立场可能与其相差甚远。
手机网站